綜藝節目《天才衝衝衝》的成語單元,竟意外引發一場全民國文課!節目於9月13日播出的「限字級接龍」單元中,主持人徐乃麟以「熙熙攘攘」出題,不料「攘」字太難,工作人員以「字典找不到攘可以接什麼」為由一度中斷,也引發讀音二聲、三聲的疑惑,該節目特地去信請教教育部,24日公開官方回應。


▲徐乃麟《天才衝衝衝》在成語接龍出題,意外引發討論。(圖/翻攝自臉書)徐乃麟在節目中以三聲「攘」字出題「熙熙攘攘」,但參與嘉賓全都接不出來,工作人員在鏡頭外喊「我們字典找不到攘可以接什麼」、「查沒有啦!」他則不服回應「查不到?你是哪一家編譯館的?」節目後來換題目繼續進行。而「熙熙攘攘」的讀音更引發了二聲「ㄖㄤˊ」與三聲「ㄖㄤˇ」的激烈討論。
製作單位於9月19日粉專發文中表示,隨後查詢了教育部的兩個不同線上辭典,卻發現了矛盾的結果。在專供學者研究、收錄古代用法音讀的《重編國語辭典修訂本》中,「攘」字的讀音標示為二聲「ㄖㄤˊ」;然而,在提供給一般民眾及中小學教學使用的《國語辭典簡編本》中,讀音卻是三聲「ㄖㄤˇ」。

▲根據《天才衝衝衝》節目單位查詢,教育部兩個不同網站「熙熙攘攘」各有二聲、三聲念法。(圖/翻攝自臉書)
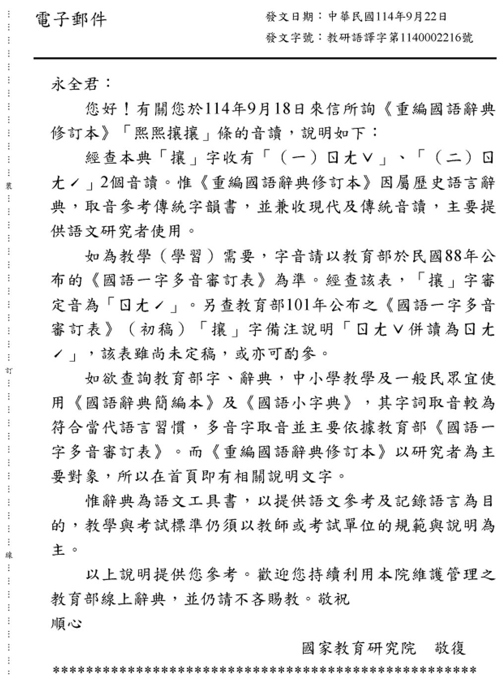
為求得最終解答,製作單位向國家教育研究院發出書函釋疑,官方回函中明確指出:現行教學與日常使用的標準,應以「國語一字多音審訂表」為準,因此「攘」字的正確讀音為三聲「ㄖㄤˇ」。書函中也特別解釋,《重編國語辭典修訂本》中的二聲讀音,屬於尚未經審訂委員會定稿的歷史音讀,僅供學術研究參考,並非現行標準。

▲國家教育研究院回函釋疑。(圖/翻攝自臉書)
一個遊戲環節,不僅帶來歡笑,更延伸出一堂寶貴的國語文教育課,網友紛紛留言稱讚節目「好認真哦」、「回覆效率有在快,裡面是不是有研究人員也默默看節目」、「果然是寓教於樂」。